yl永利集团304(集团有限公司)-官方网站
永利集团304官网
School of Mechanical Engineering
公司首页
关于我们
永利集团304官网简介
办学概况
党政领导
机构设置
专业介绍
管理制度
党建之声
公司党委
基层党建
党建工会
共青团
人才培养
人才培养概况
本科教学
研究生教育
专业认证
实习就业
考研风采
课程思政
团队队伍
教授委员会
教师名录
实验教学中心
工程训练中心
客座教授
实验室管理
实验室介绍
实验室安全
实验室开放
科学研究
科研概况
科研机构
科研项目
研究方向
科研成果
学术活动
创新创业
竞赛概况
学科竞赛
组织机构
规章制度
员工工作
机构简介
思政教师
员工服务
员工活动
党团之声
科技创新
通知公告
员工专栏
员工动态
员工名录
成长印迹
员工捐赠
员工工作
机构简介
思政教师
员工服务
员工活动
党团之声
科技创新
通知公告
当前位置:
主页
>
员工工作
>
通知公告
> 正文
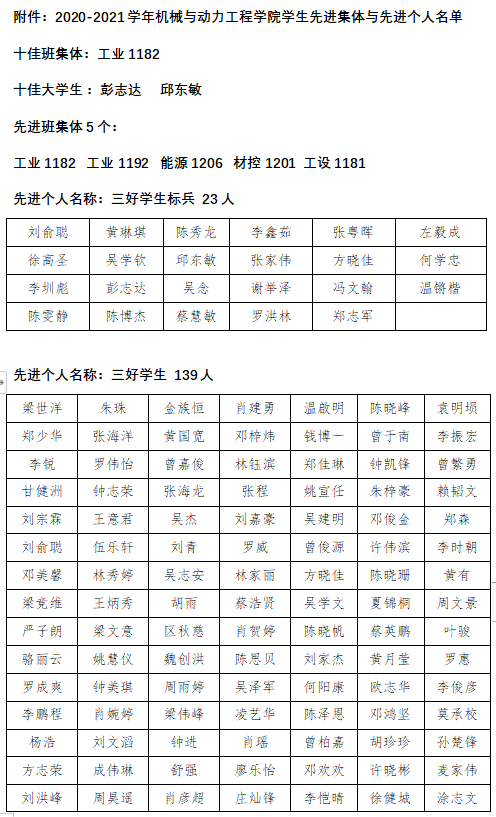
2020-2021学年机械与动力工程公司员工先进集体与先进个人名单公示
发布时间:2021-10-20|来源:机动学工 作者:机动学工 编辑:机械与动力工程公司 审核:机动学工 点击数:
上一篇:
永利集团304官网员工素质综合测评实施细则(修订)
下一篇:没有了
附件【
机械与动力工程公司2020-2021学年员工先进集体与先进个人名单汇总表.xlsx
】已下载
次